
本年春晚,机器东谈主精通极了,概况有四个节目王人有机器东谈主参与。触及的公司包括宇树科技、松延能源、魔法原子、星河通用等公司。比如,宇树科技机器东谈主现场展示了长棍、醉拳、双截棍和剑术,当作洋洋纚纚,精确度极高,尤其是 1.8 米高的 H2 身着红袍舞剑的画面,视觉冲击力极强。

一、埃斯顿:净利润为0.35亿~0.50亿,同比增长104.32%~106.17%。
公司瞻望,2025年公司归母净利润为0.35亿~0.50亿,同比增长104.32%~106.17%,上年同时为蚀本8.10亿,扣非净利润为600万~800万。
公司是机器东谈主成见内部市值第三大公司。公司亮点,机器东谈主绽开规则系统惩处决议提供商,国产机器东谈主龙头企业之一。公司主商业务为自动化中枢部件及绽开规则系统和工业机器东谈主及智能制造系统业务。

公司公告截图
二、机器东谈主。公司是机器东谈主成见公司内部市值第二大公司。公司瞻望,2025年公司归母净利润为蚀本3.1亿~4.4亿,上年同时为蚀本1.94亿。扣非净利润为蚀本3.4亿~4.8亿,上年同时为蚀本2.82亿。2018年是公司净利润最高的一年,2026世界杯官方网站公司收入为30.95亿,净利润为4.49亿。2024年,公司收入41.38亿,收入创史上最高,关联词利润端出现下滑。
公司是中科院沈阳自动化商榷所旗下,是中国第一家从事机器东谈主产业化和终了机器东谈主出口的企业。公司主商业务为机器东谈主产业链关连业务,涵盖机器东谈主中枢零部件、机器东谈主骨子到机器东谈主系统惩处决议。

公司公告截图
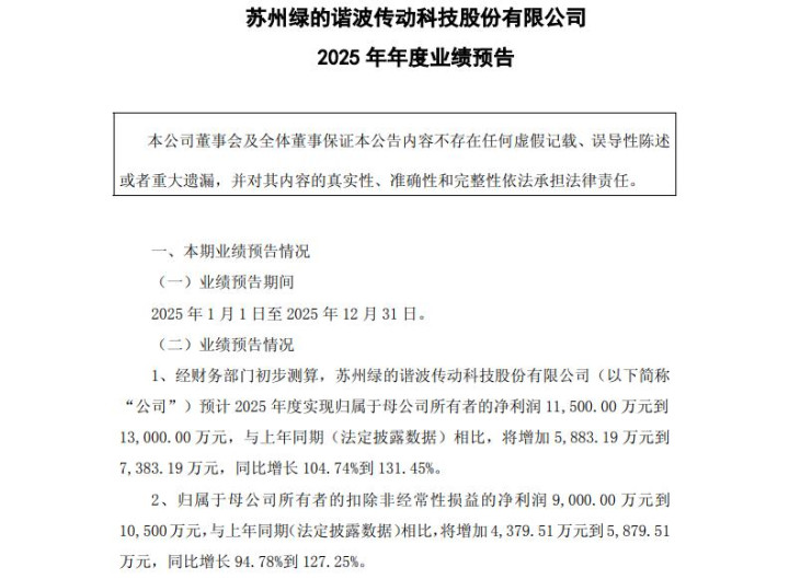
三、绿的谐波,市值最大机器东谈主成见公司。公司瞻望,2025年公司归母净利润为1.15亿~1.30亿,同比增长104.74%~131.45%。大A机器东谈主成见概况有21个,亚博体彩app绿的谐波是市值最大的一个(444亿),况兼是稳居第一。2025年前三季度公司收入为4.07亿,同比增长47.36%,净利润0.94亿,同比增长59.21%。收入端公司本年可能革命高(2022年收入4.46亿)。

公司公告截图
此外,迈赫股份、亿嘉和、拓斯达也发布了2025年公司事迹预报。
迈赫股份,公司瞻望2025年公司归母净利润为1.03亿~1.33亿,同比增长为19.58%~54.76%,上年同时为0.86亿。
亿嘉和,公司瞻望2025年公司归母净利润为蚀本0.24亿~0.35亿,上年同时为蚀本2.19亿。公司蚀本大幅收窄。
拓斯达,公司瞻望2025年公司归母净利润为0.6亿~0.8亿,上年同时为蚀本2.45亿。公司蚀本大幅收窄。
机器东谈主当今亦然寰宇最热点的“将来行业”之一,不亚于东谈主工智能。又是老景观,在新兴行业(无论是互联网、移动互联网、云推断、东谈主工智能、机器东谈主等),作念的最佳的王人是中好意思两家,过去波士顿能源是寰宇最有名的机器东谈主公司之一,当今寰宇首先进的机器东谈主公司应该是国内的公司。
{jz:field.toptypename/}机器东谈主是多个行业的会通,产业链比拟长,最初是上游中枢零部件(占资本约 60%-70%)、中游骨子制造 + 系统集成(约 20%)、下流期骗,最中枢的部件包括延缓器、伺服系统、规则器。东谈主工智能对机器东谈主赋能也很大,制造一个变形金刚外形不是最难,最难的是让机器东谈主“智谋”,就比如谷歌,把波士顿能源卖了,关联词要是他在东谈主工智能上终点,相同会是机器东谈主规模的迫切参与者。


备案号: